学员(40)
课程(1)
分享
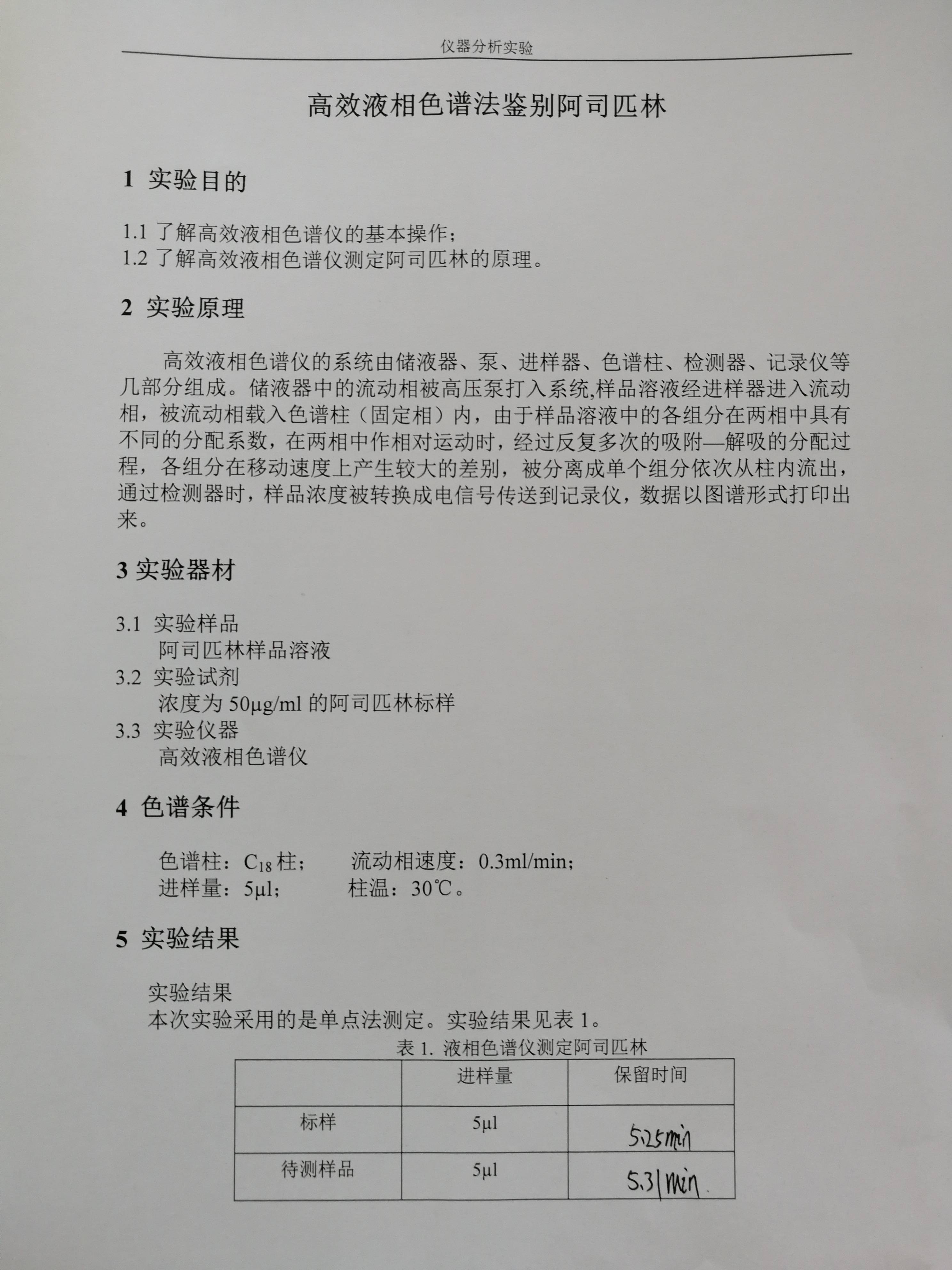
待测样品与标准样品出峰保留时间有部分差异,可能是由于样品处理不当引起。
这个应该是待测样品含有杂质吧
和洗脱参设置不一致有关吧
这么点差别应该可以忽略不计吧
影响样品检测保留时间的因素有很多,包括样品的前处理,检测参数的设置等等。该组实验结果中的保留时间相差0.06min,该结果可以考虑为可接受范围。
工作时间:8:30 - 17:30
智学客:010-56079855
邮箱: zxkedu@sohu.com